会員向け令和3年秋季全国火災予防運動に対する協力について依頼 Request for cooperation for Autumn Fire Prevention Campaign 2021. 米良 充典 公財宮崎県観光協会 会長 有田 恒雄 宮崎市ホテル旅館組合 組合長 ビジネスホテル有明 代表 古澤 勝則 宮崎県飲食業生活衛生同業組合宮崎支部 支部長 山口 紀昭 宮崎市会計管理者.
全日本ホテル旅館協同組合 トップページ

アルベルゴ ディフーゾ協会ダッラーラ会長が語る 分散型ホテルの可能性 トラベルジャーナル
ご報告 一般社団法人 日本レジャーホテル協会 Page 4
福岡県生まれ 1969年東京大学経済学部卒業日本興業銀行入行 1990年日本興業銀行国際業務部参事役.
ホテル 協会 会長. エスコフィエ協会日本支部発足 初代会長故小野正吉 元ホテルオークラ総料理長により設立される 1978. 日本ホテル協会の概要ならactivo 日本ホテル協会の概要住所 電話番号TEL や代表者小林 哲也役職氏活動理念活動内容従業員数ジャンル関連する社会問題 日本ホテル協会が募集しているボランティアやインターン求人などを調べることができます. 愛知県 渥美郡 二川町現豊橋市二川町出身 1935年旧制東京商科大学のちの一橋大学卒業 同年三井物産入社.
一般社団法人日本ホテル協会 役員 平成31年3月12日現在 役員の記載順序同一役職内では就任日順同一就任日内では正会員名簿順ただし支部内では支部長を初めに記載 会長 小林 節 パレスホテル東. 一般社団法人日本ホテル協会 役員 平成30年3月13日現在 役員の記載順序同一役職内では正会員名簿順ただし同一支部内では支部長を初めに記載 会長 志村 康洋 京王プラザホテル 代表者 京王プラザホテル 代表取締役会長. 一般社団法人石垣市観光交流協会 副会長 平良 朝敬 一般社団法人沖縄県ホテル協会 会長 花城 良廣 一般財団法人沖縄美ら島財団 理事長 白石 武博 一般社団法人沖縄県レンタカー協会 会長.
一般社団法人日本ホテル協会 会長 小林 節 氏 1945年8月 24日生まれ69年6月東京大学経済学部卒業69年7月日本興業銀行入行90年6月同行国際業務部参事役91年3月パレスホテル取締役経理部長93年3月同社常務取締役ホテル副総支配人. 日本旅館協会浜野浩二会長は10月26日GoToトラベル事業継続の必要性を訴える緊急声明を発表し同書面を浜野会長名で協会役員に送付した 岸田文雄首相は10月8日の所信表明演説で観光立国復活に向けた観光. 後藤 達郎 ごとう たつろう1911年 11月11日 - 2020年 7月10日は日本の実業家 ホテルオークラ社長会長日本ホテル協会会長を歴任.
小林 節こばやし たかし1945年 8月24日 - は日本の実業家 パレスホテル 名誉会長 吉原政雄の娘婿であり同社代表取締役会長日本ホテル協会 会長を務める.

往来自粛の撤回を 県ホテル協会が県議会に陳情 琉球新報デジタル 沖縄のニュース速報 情報サイト

卒業式を挙行 第44期426名が卒業しました 専門学校日本ホテルスクール 東京 公式
国際ビューティ フード大学校と郡山ホテル協会が食の専門人材育成で連携協定締結 不動産売買ならイエステーションアドレス株式会社

イースタンホテル協会 チョンブリ知事に従業員の社会保障費徴収を認めるようホテルの閉鎖を強制するよう要請 パタヤ ニュース
Mlit Go Jp

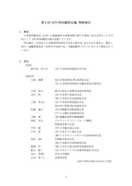
第 6 回 Jnto 特別顧問会議 開催報告

12月19日 月 海外ホテル協会の湯浅公正会長がjata田川会長を訪問 Jata
T20190208 Of レジャーホテル Net